课程基本信息
《系统工程导论》课程为自动化专业第五学期专选课,支撑自动化专业培养方案中毕业要求对应的解决复杂工程问题能力、具备工程管理、沟通与协调,具备工程伦理、环境与可持续发展的素养,是同时涉及工程管理与工程技术的交叉课程。
自2010年开设本课程至今已有10届教学经历,一直受到学生好评。教学团队一直致力于课程教学改革与学生能力培养,特别是过去两年开展的课程思政教学改革。课程从2010年第一次开设,从讲解理论方法为主的专业“概论”课程模式,逐步演化到后来不断融入学生们日常生活、学习中,应用课程方法原理进行规划、优化、决策的方法实际运用模式。我们通过增加平时大作业“个人职业发展规划”,引导学生们全面熟悉课程方法体系指导自己今后学习、生活、考研、工作的计划性、前瞻性与危机意识的同时,培养他们的民族自豪感和责任担当,并在上课的过程中,把专业兴趣引导作为课程的核心思想,以区别于知识体系详细深入介绍的“专业概论课”。课程思政教学改革实践表明,教师每个学期增加2-3周的中期报告审阅和个性化谈心谈话,取得了非常良好的人才培养成效。
案例说明
针对《系统工程导论》课程,开展了为期两年的课程思政教学改革,总结了一套可复制、可推广的课程思政融入导论课的建设模式。构建了基于课程知识体系的定制化思政教学融入方式、模式、形态等思政融入课程的解决方案;此外围绕课程“个人未来职业发展规划”期中作业报告,开展了个性化定制化谈心谈话并就同学关心的个人学业、升学、就业、职业发展相关的话题与课程方法应用之间的联系进行独立辅导,并将此过程中的表现作为过程性考核的依据。
希望通过试点改革,为学校开展专业导论课的思政教学改革抛砖引玉。
建设思路:梳理课程知识体系,根据知识内容与授课特点,开展融入方法的概要设计,进而选取融入点与融入模式,并深入挖掘融入案例。
本课程的思政元素(包括直接元素和间接元素)、融入模式和思政元素融入后的成效(包括直接成效与间接成效)如下:
(一)思政元素
直接元素
1. 家国情怀、民族自豪感/自信心、敬业精神;
2. 学以致用的能力;
3. 整体、联系、动态的思维方式。
间接元素
1. 独立思考和深度思考;
2. 责任担当与忧患意识;
3. 长远谋划的意识与能力。
(二)融入模式
举证式、类比式、联系发展式、启发式、反思式等五种主要融入模式。
(三)思政元素融入后的成效
直接成效
1. 到课率、抬头率显著提高;
2. 专业兴趣更加浓厚;
3. 课间交流明显增加。
间接成效
1. 有意识地思考和规划自己的未来;
2. 更加宽阔的视野思考和分析专业问题。
一、教学目标
首先,完成课程知识的传授,使学生通过课程学习,了解系统工程在系统科学、控制科学、运筹学、管理学等诸多学科中交叉地位。
其次,引导学生对系统工程相关的系统学基础、系统建模、系统优化、系统决策、工程调度与计划调整等相关分支的发展史及知识体系有整体性的认识,并对其中某些分支学科产生学习兴趣,或为其今后的相关学习奠定基础。
然后,希望学生能灵活运用系统工程的基本原理和方法分析和解决自己生活、学习、科研等日常遇到的问题,实现规划性、前瞻性与计划性的提高。
最后,通过课程思政的融入,实现以下更深层次个人素养的全面提升。本课程的思政融入目标包括:
(一)直接思政目标
1. 给学生传递家国情怀、民族自豪感/自信心、敬业精神;
2. 培养学生学以致用的能力;
3. 启发学生整体、联系、动态的多元化思维方式。
(二)间接思政目标
1. 引导学生开展独立思考和深度思考;
2. 培养学生责任担当与忧患意识;
3. 培育学生具备长远谋划的意识与能力。
二、教学策略
包含课程知识体系介绍、课程思政融入点选择及融入模式匹配、具体融入模式的应用展示。
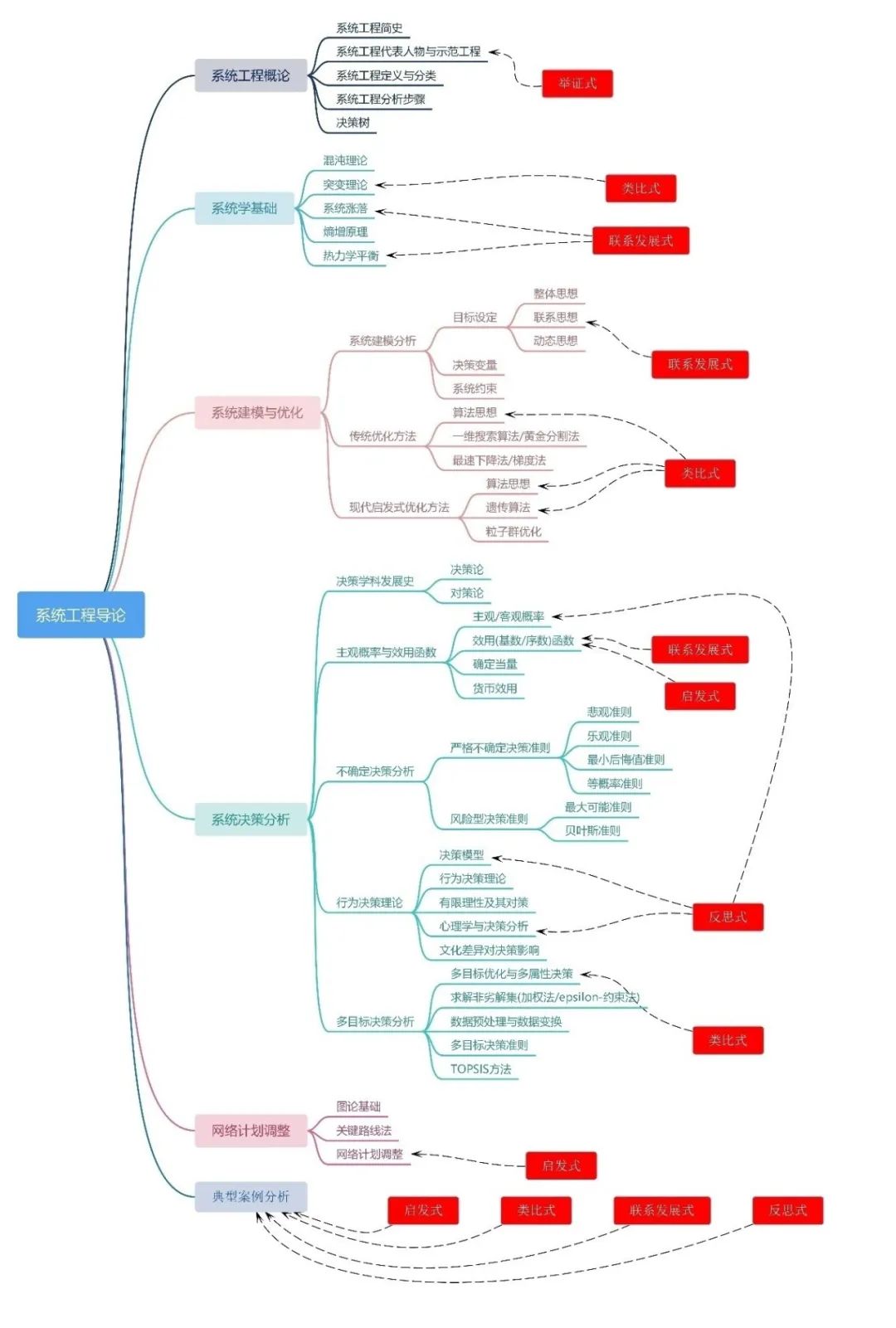
(一)课程知识体系
本课程内容包括课程概论、系统学基础、系统建模与优化、系统决策分析、网络计划调整与典型案例分析。课程知识体系如图1所示。

图1《系统工程导论》课程知识体系
(二)课程思政融入点的选择及其融入模式的匹配
根据课程不同知识内容特点,选取相应的思政融入点(如图2所示);并根据导论课程特点,分别采用举证式、类比式、联系发展式、启发式、反思式等五种融入模式开展相适应的融入模式匹配尝试:
1. 系统工程概述部分,主要采用举证式融入模式;
2. 系统学基础部分,主要采用类比式、联系发展式2种融入模式;
3. 系统建模与优化部分,主要采用类比式、联系发展式2种融入模式;
4. 系统决策分析部分,主要采用联系发展式、启发式、反思式、类比式4种融入模式;
5. 图论与网络计划部分,主要采用启发式融入模式;
6. 系统工程典型案例部分,主要采用联系发展式、启发式、反思式、类比式等4种融入模式。

图2《系统工程导论》课程思政融入点
及其融入模式匹配关系
(三)课程思政融入模式应用展示
根据课程不同知识内容特点,进行了整体课程思政融入点的选择,并选取了相应的思政融入模式,整个融入点与模式匹配关系如图2所示。
各部分内容及其融入模式匹配的应用举例如下所示。
1. 第一篇(系统工程概述)举证式思政元素融入模式:系统工程的开创者—钱学森,如图3所示。
(1)通过介绍系统工程代表人物,传扬爱国情怀与为国奉献精神。
(2)通过介绍系统工程典型示范工程,展示我国飞速发展与巨大进步。

图3 举证式课程思政融入模式示例
2. 第二篇(系统学基础)思政元素融入点及其融入模式匹配设计,图4展示了联系发展式融入模式的应用示例。(1)突变理论:从生物突变类比社会变革现象,展示突变理论的普适性。
(2)系统涨落:联系我国朝代更替史,演绎我国历史上周期性的民族复兴规律。
(3)热力学平衡:联系热力学平衡态,推广至电力系统能量调度动态平衡分析。

图4 联系发展式课程思政融入模式应用示例
3. 第三篇(系统建模与优化)思政元素融入点及其融入模式匹配设计,图5展示了类比式融入模式的应用示例。
(1)系统建模分析:采用多个对比示例,展示系统联系思想如何用于构建可评价目标。
(2)优化算法思想:采用学习编程、管理、国家道路选择等不同维度问题的递进与类比分析,展示“摸着石头过河”现代启发式优化算法思想的普适性。

图5 类比式课程思政融入模式应用示例
4. 第四篇(系统决策分析)思政元素融入点及其融入模式匹配设计,图6展示了反思式融入模式的应用示例。
(1)主观概率:实际决策为什么使用主观概率。
(2)效用函数:从体育到各类竞赛的基数/序数效用原理应用,采用联系发展式和启发式融入方式。
(3)决策模型:采用反思式举例说明模型合理性评价。
(4)心理学与决策分析:引入二战德国军医、斯坦福心理实验等反例,说明心理因素对决策的重要性。
(5)多目标决策分析:通过多个场景引出多目标之间对立统一的本质特征。

图6 反思式课程思政融入模式应用示例
5.(图论与网络计划)思政元素融入点及其融入模式匹配设计,图7展示了启发式融入模式的应用示例。
主要以学生身边学习计划落实为例,启发拓展到学习计划、考研计划、大创项目、学生会事务性项目管理等“工期计划”的实施及计划调整。

图7 启发式课程思政融入模式应用示例
三、教学成效
(一)课堂直接成效
1. 到课率、抬头率显著提高;
2. 专业兴趣更加浓厚;
3. 课间交流明显增加。
(二)课后间接成效
1. 有意识地思考和规划自己的未来;
2. 更加宽阔的视野思考和分析专业问题。
图8展示了课程中期报告“个人职业发展规划”课程作业经与学生座谈沟通修改后的个人发展规划。通过与学生开展一对一、小组集体沟通,引导其不断梳理未来趋势预测/预判(包括国家、行业、个人等多方面的预判),个人职业发展规划,计划与规划的动态、适应性调整,以及如何为这些规划目标制定可行的学习工作计划、路线、方案,最终使学生掌握并运用系统工程的综合性、整体性原理及协调优化思想为自己服务。

图8 学生个人职业发展规划目标、路线及解决方案
(《系统工程导论》2018秋季学期优秀作业展示)
图9展示了学生通过课堂案例“电动汽车充换电站规划”学习之后,主动进一步深入了解,并将其作为参加后续“互联网+”竞赛的选题方向,并获得2019全国“互联网+”省部级三等奖。课程授课过程中大量引用授课老师组正在开展的电力系统定价、电动汽车充换电规划与优化调度、博弈论、能源交通融合发展等专业前沿案例,激发学生自主学习的积极性与热情。

图9 学生将课程案例作为互联网+选题
(《系统工程导论》2018秋季学期优秀作业展示)
四、教学实践的总结与反思
(一)融入要适度
1. 融入点数目适度:过犹不及;
2. 融入内容体量适度:2-3分钟为宜,建议不超过5分钟。
(二)结合问题融入
1.学生身边学习、工作、家庭相关的实际问题;
2.华电学生未来很可能涉及的能源行业问题:电力汽车、新能源开发与利用、能源交通融合发展等。
(三)注意“留白”
1.给学生独立思考和判断分析的机会(留白);
2.引导学生静下心来思考原理、领悟道理、明白事理。