所属课程/课程群: 化工制图与CAD实训
化学工程学院:王思琼、张先明、杨宇飞、朱晓梅
一、案例概述
《化工制图与CAD实训》是化学工程与工艺专业的一门专业基础课,主要包括AutoCAD软件的工作界面及组成、坐标及数据的输入方法、基本绘图命令和修改命令的使用、图层标注的使用、文字注写、块的创建、工艺流程图和设备布置图的绘制等内容,具有实践性强的特点。后续课程,如《化工原理课程设计》、《化工工艺课程设计》、《毕业设计(论文)》中图纸的绘制,均要涉及到本课程的应用。
现代学生普遍具备丰富的互联网使用体验,对计算机基础软件的使用较熟悉。但从多年的教学研究发现,学生学习易内驱力不足,学习积极性很难随着课程的深入而持续;并且,随着智能手机的普及,课堂上往往会看到教师“教无效,管无效”,学生照样玩手机的现象,因此,提高学生学习兴趣,将学生被动学习转为主动学习是提升教学质量关键所在。
针对上述问题,本文课程秉承“以学生为中心,以成果为导向,持续改进”的教学理念,教学设计以问题前导,以工程图纸实例展开,以思政案例贯穿,以多层级路径开展以学生为中心的教与学。主要包括课程思政元素的深入挖掘和教学过程中的有机渗透、课程教学内容由浅及深并引入工厂真实图纸案例、构建基于深度学习的混合式教学设计、赛教融合等举措。
二、课程目标
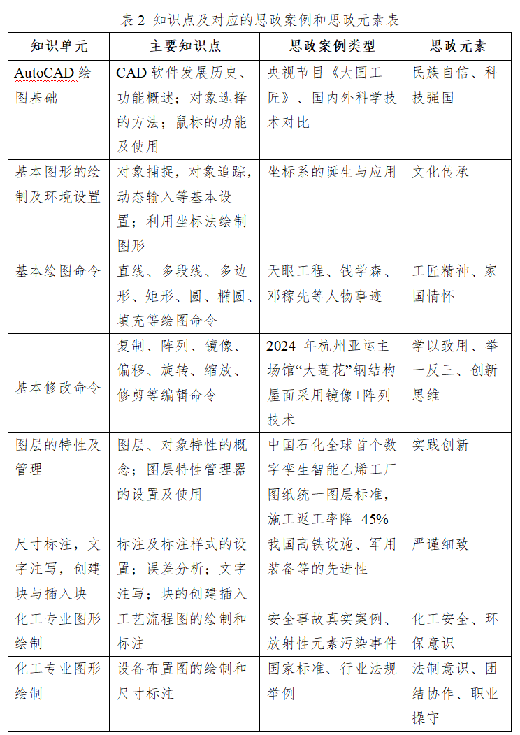
本课程的课程目标见下表1

三、思政元素
1.思政元素的挖掘建设情况
本门课程的知识点及对应的思政案例和思政元素如表2 所示。

2.思政元素的设计实施情况
CAD制图过程需要严谨细致、精益求精的工匠精神。现代制造业的复杂性使得任何微小误差都可能被产业链放大,图纸上增大或减小的1 mm,在实际中可能产生10~10n (n>1)的差别,深刻阐释了“差之毫厘,谬以千里”。因此,在CAD制图课程中融入思政教育,十分必要。本门课程对思政元素的挖掘和融入,主要有以下几个方面。
(1)从CAD软件技术发展史中链接国家战略
CAD软件技术的演进本身承载着科技自立自强的思政内涵。在手工制图时代,人们用铅笔、橡皮、直尺、圆规、画板等传统工具,绘制出一幅幅图样,向学生展示用三维软件模型复原的古代建筑结构,使学生深刻感悟“古今匠人精神一脉相承”;对比国产CAD(如中望软件)与国外软件,并举例华为和哈工大近几年被美国列入“实体清单”后,我们被美国禁止使用包括ANSYS在内的各类工业软件,组织学生讨论“核心技术自主可控”的重要性。
(2)从CAD课程的核心要求中提炼思政元素
图样是进行表达、研究和技术交流的一种工程语言,因此,CAD制图的本质是精准表达设计意图,其核心要求包括精度、规范、逻辑、创新等,这些均可对应相应的思政元素。
CAD制图中的尺寸及精度部分内容,和精益求精的工匠精神相对应,通过误差分析案例,如高铁轨道建造数据精度误差要在1mm内,比绣花还精细;在制图规范这一部分内容,其蕴含的思政元素为规则意识、职业操守等,说明“不以规矩,不能成方圆”,并且对比中外制图标准,与学生强调中国标准的国际化,培养起学生的民族自信和家国情怀;在讲解公差时,引入“蛟龙”深潜器的密封件设计,说明CAD精度如何保障国家重大工程安全,激发学生科技强国使命感;一幅设备布置图的完成需要工艺、土建、仪表、电信、采暖通风等各专业的密切配合,强调制图过程中一人失误,全盘皆乱,团队合作精神不可或缺。
(3)从CAD工作流程中挖掘思政场景
一幅准确、无误的CAD图纸的呈现,包含了设计、制图、校对、审核、审定等环节,可对应学生职业素养和价值观培养。
比如在设备装配图的设计阶段,我们需要根据用户和工艺需求进行分析和设计,这就要求学生要以用户和工艺的求为出发点,遵照国家规范,承担起相应的工作责任;进行图纸的校对和审核时,要有诚信品质,课堂上设计存在错误的图纸,考验学生是否可以主动修正。
四、教学实施过程
1.思政元素融入过程
本课程提出课前导学,课中“‘听’-听教师的讲解、‘看’-看教师的操作演示、‘练’-学生动手实践、‘问’-练的过程向老师提出疑问、‘思’-学生在绘图过程中发现新问题或探索新规律”的教学模式,课后学生进行线上学习、素材练习、查缺补漏。形成了线上线下课堂学习、课前课后学习、课堂教学“听、看、练、问、思”五步法的混合式课程体系,如图1所示。

图1 混合式课程教学设计思路体系
思政融入过程如图2所示。

图2 思政融入过程
2.思政元素融入案例
以本门课程“知识点:基本绘图命令-圆和椭圆的绘制”为例,进行教学片段展示,如表3所示。



五、成效与创新
1.教学成效:
(1)学生自主学习能力增强,掌握了绘图技能,并可以利用CAD软件进行专利、论文中的示意图的绘制,图3为学生作品展示;




图3 学生作品展示
(2)学生积极参与全国大学生化工设计竞赛,连续三年学生取得了全国二等奖的好成绩,学生能力得到提升,如图4。

图4 全国大学生化工设计竞赛获奖情况
(3)进行调查问卷反馈,培养起学生的自学能力和学习积极性等,如图5所示。

图5 学生调查问卷情况
2.特色与创新:
(1)工程案例与思政元素的深度融合
传统思政教育容易陷入生硬嫁接、刻意为之的困境,而本案例的创新点在于,一是从专业细节切入思政,如以CAD制图中的“精度追求”映射“精益求精的工匠精神”,避免空泛说教,让学生在专业技能训练中自然感悟工匠精神实质内涵;二是利用行业案例进行实证,如中国11家企业上榜2024年全球化工50强榜单,转向架仿真优化在高铁制造中的应用等真实案例,说明“严谨设计”如何影响国家高端制造,激发学生科技报国情怀。
(2)教学方法创新
课堂上采用混合式教学设计,打破“教师讲-学生听”的单向模式,通过“听-看-练-问-思”等过程让思政活跃起来。
(3)校企协同思政育人
在学生的认识实习、生产实习等环节中,组织学生参观智能制造企业,向学生讲解平面的CAD图纸设计如何转化为一家复杂的化工厂,理解“工匠精神”的市场价值和社会意义,构建“课堂+思政+产业”的立体化育人网络。
(4)课程思政的可持续性创新
本门课程持续更新“工匠精神案例库”,收集国内外经典工程案例,形成动态教学资源。并且建立学生成长档案追踪展示,通过培养方案中的实训课程、课程设计、毕业设计等环节,记录部分学生从“CAD制图作业”到“毕业设计”图纸的提升过程,用可视化图表展现其“工匠精神”的养成轨迹。
六、教学反思
(1)实施中的难点
一是部分学生参与度不够,部分学生因对工程实践的认知不够或缺乏兴趣,被动的参与讨论,导致“形式化互动”;二是学生作品的评价机制不够完善,缺乏对学生思维转变、价值观内化的动态评估,量化指标(如发言次数)可能掩盖真实育人效果。
(2)当前存在的不足
一方面教师的实践知识储备不够,授课教师在企业实践时间有限,对部分真实行业案例缺少深刻的认知,可能导致部分思政内容的融入流于表面;另一方面通过对本课程进行满意度调查,如图6所示,反映出课程授课方式、教学设施和实践平台建设上的不足。

图6 学生课程反馈情况
(3)改进方向
首先优化思政案例库的开发,对案例进行分门别类;其次引入企业导师,让企业导师结合自身经历与学生面对面交流,让学生对企业有“真实感”;再次教师强化培训学习,积极参与学校及上级部门组织的“思政案例工作坊”,提升课堂叙事能力、跨学科设计能力和课堂控场技巧。