一、专业概况
软件技术专业成立于2008年,2010年评为校级优秀专业,2011年建成省级重点专业,2015年作为校级成果导向改革试点专业、校级精品专业,走在“成果导向”教学改革的前沿。现有在校生455人,专兼职教师共14人,副教授5人,讲师4人,高级工程师5人,其中具有硕士学位9人,学士学位5人。软件技术专业与软通动力、烽台科技、中软国际、东软集团等以“现代学徒制班” 、“企业人才定制班”等形式实施校企深度合作战略,校企共建校内外实训室、实训基地十五个。
二、人才培养目标
培养思想政治坚定、德技并修、全面发展,具有一定的科学文化水平、良好的职业道德和工匠精神,掌握软件外包项目实践方面专业技术技能,具备认知能力、合作能力、创新能力、职业能力等支撑终身发展、适应时代要求的关键能力,具有较强的就业创业能力,面向软件技术领域,能够从事软件外包项目开发、项目测试、项目运维等工作的高素质劳动者和技术技能人才。
三、就业岗位
主要就业岗位:软件开发、软件质量管理、软件测试、数据分析。
次要就业岗位:软件实施、软件运维、软件售前、售后技术支持。
四、课程设置
按照“成果导向+行动学习”教育理论,依据人才培养目标和专业能力指标,统整课程内涵,构建“职群化、学程化、模组化、通识化”的课程结构和课程体系。实行学分制和弹性学制,毕业最低学分为127学分,学制2-5年。。
核心课程: 网页设计与布局、数据库技术、编程算法、XML技术、云平台应用技术、C++程序设计、JavaScript程序设计、Html5开发技术、PHP网页制作技术、移动端Web开发技术、JAVA核心技术、桌面应用程序开发、JAVA Web程序设计、Web网站开发、JAVA主流框架技术、大数据应用技术基础、Hadoop大数据技术、Python程序设计、数据分析与可视化技术等

五、师资队伍
软件技术专业与企业共享共育优秀专业人才,建立学校、企业双主体混合所有制下的“双向双师工作站”,组成混合教学团队,相互借鉴,相互学习课堂教学和实践教学经验,与企业共同打造一支事业心强、专业功底扎实、教学科研水平较高、结构合理的教师队伍。专、兼职教师共14人,其中副教授3人,讲师4人,高级工程师7人。其中在读博士1人,具有硕士学位14人,学士学位1人。所有专职教师均参加过企业培训,具有双师素质。
软件技术专业学生在各类大赛中硕果累累,近三年,取得国赛三等奖2项、省级大赛一等12项、二等奖15项、三等奖9项。

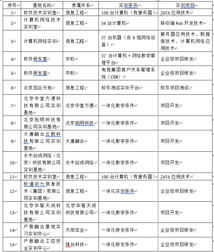
六、实训条件
软件技术专业有良好的实验实训条件,目前,校企共建校内外实训室、校外生产性实训基地十五个。2019年与天阳宏业共建龙职产教融合基地实习实训中心,与烽台科技共建龙职产教融合工控安全实训中心,校企双方在师资、技术、办学条件等方面全面合作,共同负责招生、培养、就业等。
软件技术专业校内外实训基地一览表


七、校企合作
软件技术专业大力支持实施校企深度合作战略,与软通动力、天阳宏业、烽台科技、中软国际、东软集团、北京拓明科技、大唐电信等20多家知名企业签订校企合作协议,校企共研共定课程体系,共同实施教学活动、共建共享校内实训室、校外实训基地、共同安排学生实习就业,校企共同打造软件技术精品专业。

八、社会服务
以软件技术专业带动专业群其它专业社会服务,对外开展计算机及信息技术类职工培训、联合企业开展技术应用研究、承接生产任务等社会服务活动,每年为社会培训约500人。

九、就业之星
